Why do you need a storyboard? A storyboard is an important tool in project planning because it allows you to visualize the structure of an application or website and user flows before actual development. This helps you stay focused, save time, and avoid mistakes in the design and logic phase.
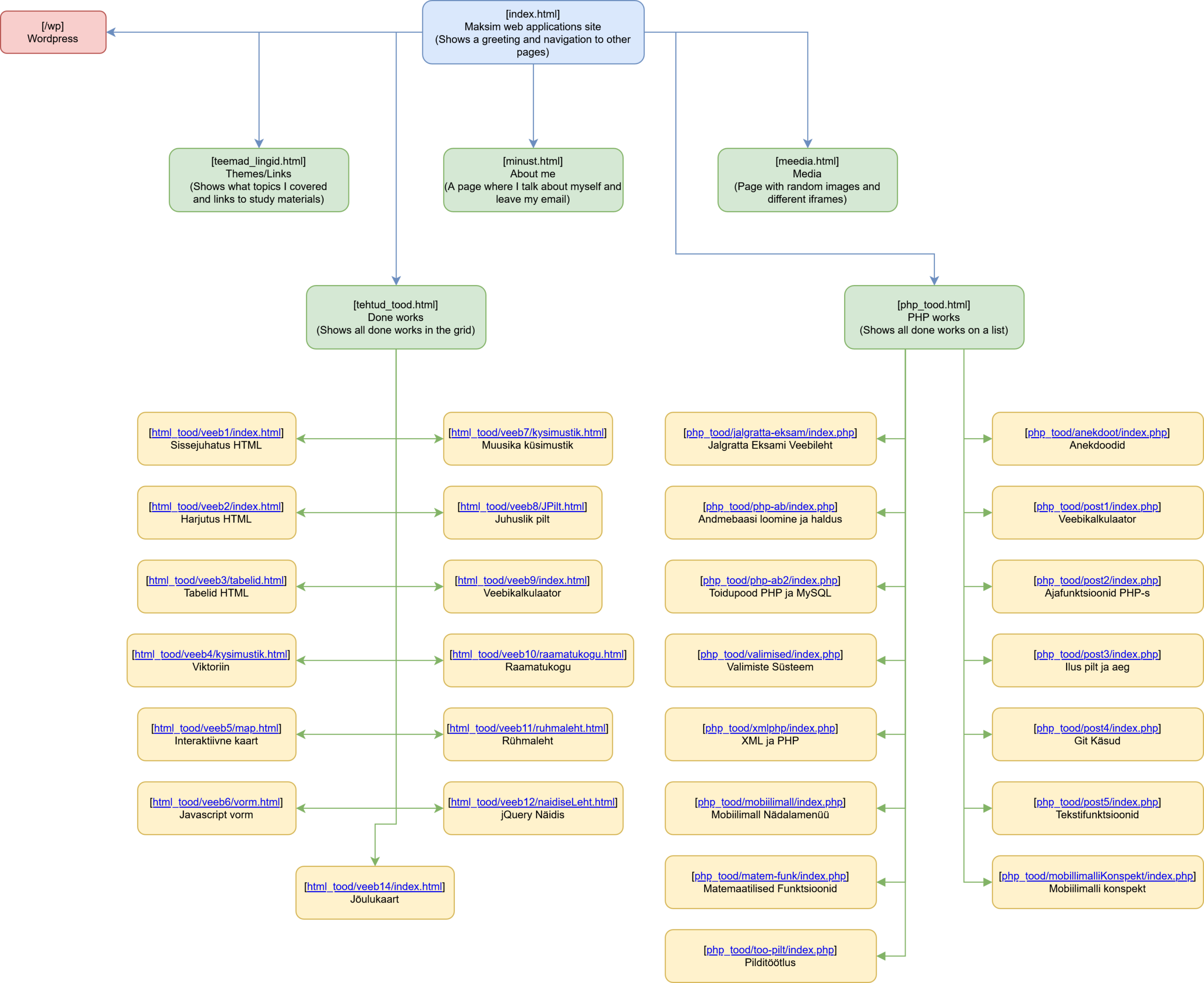
My storyboard:

PDF with working links